2025湖北专升本院校报录比:湖北文理学院

2025-07-21

Hi~大家好!

我是陪你一起升本的知本~‍

湖北文理学院是省属全日制普通本科高等院校,硕士学位授予单位,位于襄阳市学校办学历史最早可以追溯到创办于1958年的襄阳师范专科学校;2012年2月,更名为湖北文理学院。

学校开设本科专业60个,现有国家级一流本科专业建设点4个,国家级特色专业2个,国家级一流本科课程3门,省级一流本科专业建设点19个,省级一流本科课程83门。

今年新增的市场营销(创业管理)专业,专项计划原招生人数为5人,因为只报名了4人,学校综合各专业普通考生的录取率后,将空出的1个专项计划招生名额调整至录取率最低的学前教育专业(普通考生)


图片

推荐专业

学前教育、市场营销、社会工作、旅游管理


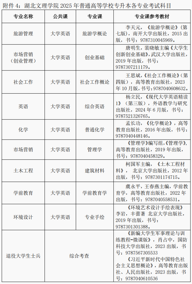
考试科目

大学英语(统考) +专业课(100分)


图片
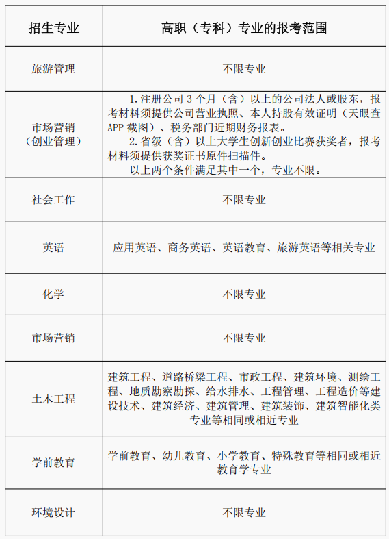
招生本科专业对考生所读专科专业的范围要求
图片
图片
图片
图片
图片


分享
写评论...