2025湖北专升本院校报录比:江汉大学

2025-07-21

Hi~大家好!

我是陪你一起升本的知本~‍

江汉大学是湖北省属综合性大学,实行省市共建、以武汉市为主的管理体制。2001年10月经教育部批准,原江汉大学、华中理工大学汉口分校、武汉教育学院、武汉市职工医学院四校合并组建新的江汉大学。建有博士后科研流动站1个、省重点学科5个、省级优势特色学科群5个。

2018年学校入选湖北省“国内一流学科建设高校”,2021年获批博士学位授予权和省部共建精细爆破国家重点实验室,2022年入选湖北省属高校一流学科重点学科建设高校,是湖北省第一家同时拥有博士学位授予权、国家重点实验室和全职院士的省属高校。


江汉大学这两年都会在寒假前后发布《备考提示》《答考生问》,回应考生关切,从这方面来看是很暖心了。


图片

江汉大学专升本工作网:

https://zsb.jhun.edu.cn/home/index/index.html


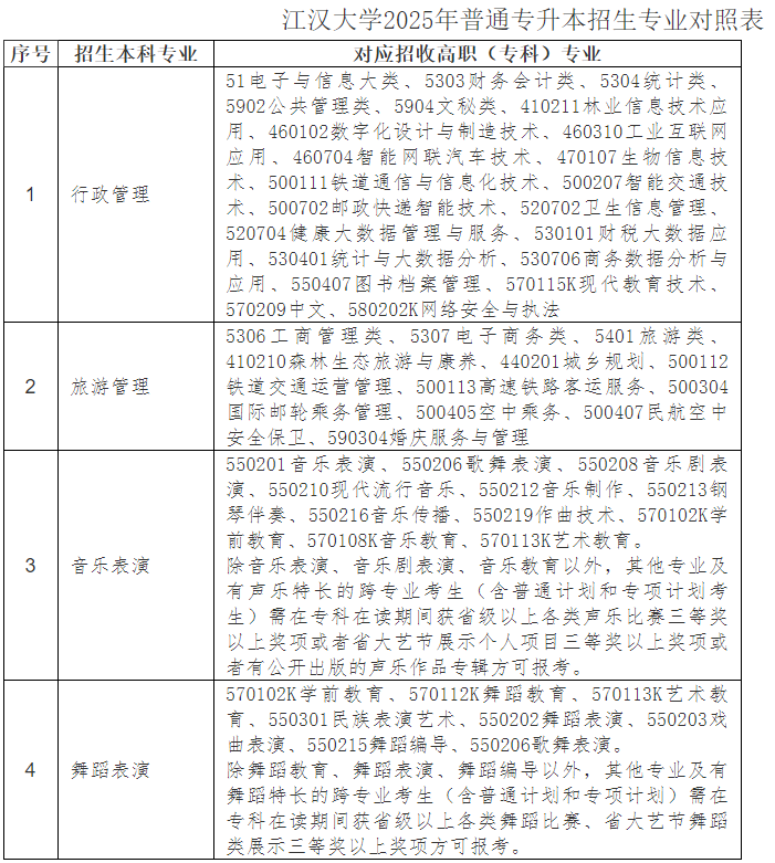
2025年,该校新增一个专升本招生专业:行政管理专业(档案事业管理方向)


图片

https://zsb.jhun.edu.cn/home/new/detail/id/231.html

招生对象是优秀专科毕业生,还需在专科阶段掌握行政管理学+Python程序设计要求也蛮高的。从公告中可以看出,这个专业是根据现实需要、在相关单位的支持下新增的,这也体现了当今职业本科教育的方向培养高端技术技能人才、注重全面发展、推进跨学科专业建设、强化社会服务功能。

行政管理专业的专项计划招生人数由7人调整为11人,原专项计划缺额专业的招生计划自动调减。

截至报名最后一日12时,专项计划考生有32人报名,但最终公布报名成功的只有30人,刚好等于招生计划数。因此我们可以推测其他专项计划专业的最终计划数和报名人数是相同的。

图片

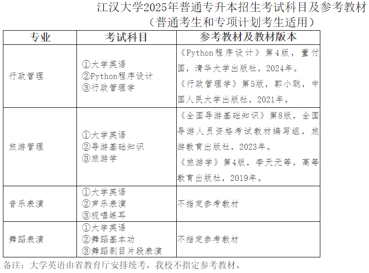
推荐专业

行政管理、旅游管理、音乐表演、舞蹈表演


考试科目

科目①、科目②、科目③满分均为100分

音乐表演、舞蹈表演专业科目③满分为50分


图片
图片
图片
图片
图片



分享
写评论...