首页
选课中心
学生中心
招生院校
关于知本
招生专业
全站
文章详情
2025湖北专升本院校报录比:湖北师范大学
2025-07-21
Hi~大家好!
我是陪你一起升本的知本~
湖北师范大学位于
黄石市
,是一所以人文学科、社会学科、理学、工学为重点,以教师教育为特色,以服务基础教育为主体的省属综合性重点师范类本科院校,拥有硕士学位授予权,是国家产教融合发展工程应用型本科建设高校、湖北省国内“双一流”建设高校、“ 湖北省高学校创新能力提升计划”(湖北省2011计划)入选高校。
2025年招生简章公布前,网传湖师可能会全部停招。最终公布的是
停招了
学前教育、小学教育、英语、财务管理等
15个专业
!是2025年停招专业最多的院校
2025湖北专升本|招生人数破5万!院校停招/新增专业&人数汇总
这一大幅停招的举动,可以视作是院校退出专升本招生的前兆
政策观察 | 湖北专升本还会有院校停招吗?
学校
基于自身的长期发展战略,会将更多的资源和精力投入到普通本科教育、一流学科建设、申报博士学位点等高层次人才培养方面,以提升整体实力和核心竞争力。
为了避免一刀切停招,让考生猝不及防,经过权衡后可能还会保留少部分专业招生。明年想报考湖师的同学,一定要准备两所备选院校。
考试科目
大学英语(统考) +专业课(150分)
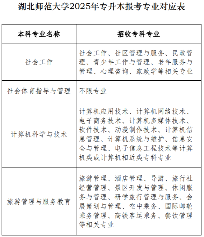
招生本科专业对考生所读专科专业的范围要求
考试大纲
分享
写评论...
发表评论
登录评论
匿名评论
提交
提交