2025湖北专升本院校报录比:汉江师范学院

2025-10-29

Hi~大家好!

我是陪你一起升本的知本~‍

汉江师范学院现有十堰、丹江口两个校区,前身是改办于1904年的湖北郧阳府师范学堂,历经郧阳师范学校、郧阳师范高等专科学校等,2016年更名为汉江师范学院升格为本科院校。

学校现有43个本科专业,16个专科专业,是湖北省硕士学位授予立项建设单位。学校拥有“十四五”湖北省高等学校优势特色学科(群)建设立项2项,省级一流本科专业建设点项目7个。拥有国家级精品资源共享课2门,省级一流本科课程36门,省级课程思政示范课程2门,省级实验教学示范中心1个。
近三年汉江师范学院专升本招生专业比较稳定,仅停招了生物科学一个专业,2024年大幅增加了一批专业,2025年新增了绘画。
2025年专升本中,该校的英语、商务英语、数学与应用数学的专项计划没有招满,多出的计划调整至了同专业的普通考生。尤其是数学与应用数学,普通考生多了14个计划,最终也没有招满,还有6个计划留到了补录环节;同时,商务英语普通考生也有2个补录计划。
图片
图片
图片
推荐专业
历史学、学前教育、小学教育、汉语言文学、软件工程、财务管理、行政管理

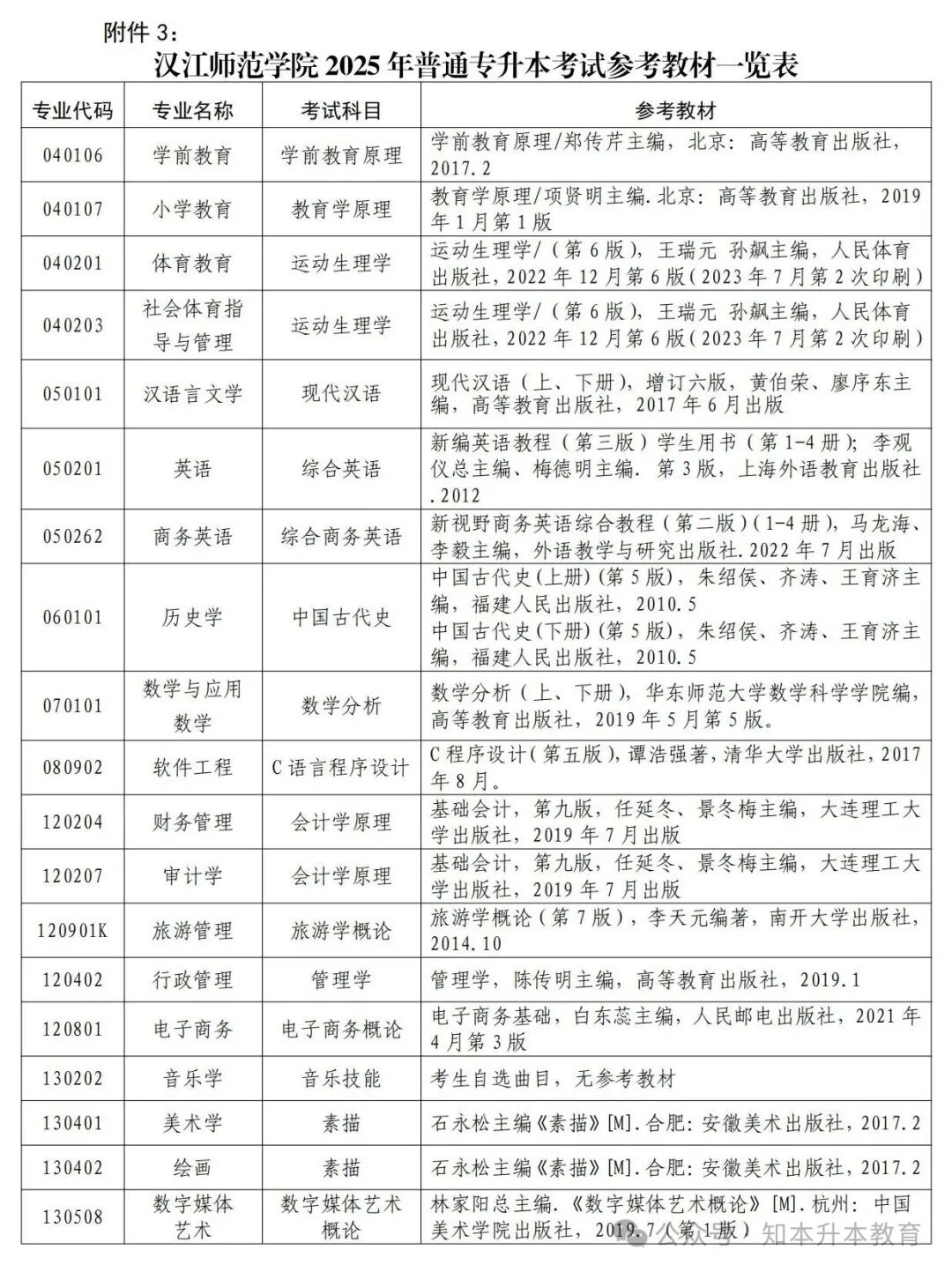
考试科目

大学英语(统考) +专业课(150分)

🔺音乐学、美术学、绘画专业为技能测试

🔺体育教育、社会体育指导与管理专业课2门,其中第一门为笔试(满分70分),第二门为运动技能测试(满分80分)

图片
图片

图片
图片
图片


分享
写评论...